The college in 2025 has achieved extremely positive results in both our academic outcomes and the engagement of our students. This is showcased in our Year 9 NAPLAN where we achieved above network and similar schools in all areas of NAPLAN, as well as our students getting involved with the increasing number of activities on offer throughout the school year. This has provided unique experiences for our students including our production, “Footloose”, camps, concerts, excursions, interschool sports, house events and student leadership opportunities. The college continues to be the school of choice with our largest incoming Year 7 cohort of 160 students.
Our 2025 VCE results have again improved with 15.1% of our students achieving over 90 as their ATAR, 33.61% of our students achieving over 80 as their ATAR and a median Study Score of 30. 7.26% of our study scores were above 40, which is the highest since 2019. I wish to congratulate our dux Tien who was also our school captain, with a score of 99.25.
This period has been marked by examinations which involved every student across the college. For our Year 12 students, they have concluded their final VCE Examinations. On Wednesday 19 November 2025 the college community came together at our Valedictory Dinner to celebrate the achievements of our 2025 Year 12 cohort and congratulate them on completing their secondary education journey. I wish to acknowledge the work of the Later Years Team in organising such a memorable evening.
Our Year 10 and 11 students also had their Semester 2 Exams, while our Year 7-9 students had a literacy and numeracy test conducted under exam conditions. These examinations provide an opportunity for our students to familiarise themselves with the exam environment and help develop their skills in time management and revision. The literacy and numeracy testing also provide teachers with data, so they can scaffold learning in their classes as well as ensure students have adequate support/extension at a classroom and college level.
Our Year 10 and 11 students have also completed their Commencement Program where they have started their 2026 studies. The Commencement Program maximises the time for our students to engage with the curriculum and supported in their VCE/VCE VM learning journey.
Over this period our students were provided upstander training to upskill students to collectively respond to inappropriate behaviour when they occur on the school grounds.
Our community was blown away by the end of year concert where all our instrumental music students performed in both solo and as a group. I’m so excited to see the growth in student interest of our instrumental program which has expanded and will, in 2026, include piano.
Our Year 9 embarked on their City Experience which provided our students to gain real-world experience in the following:
- Time management
- Use of public transport, timetables
- Personal safety
- Communication skills
- Problem solving
- Teamwork
- Understanding how a diverse society functions
Additionally, 50 of our Year 9 students went on an adventure camp where they challenged themselves
with activities including rope course, archery and rock climbing.
Working with Melbourne City Mission & Frontyard Youth Services our students get a firsthand look at youth homelessness and a chance to break down some of the damaging stereotypes around homelessness.
Our Year 7 students worked St Johns Ambulance and were involved in a basic first aid training course which included:
- CPR and use of Defibrillator
- Anaphylaxis and
- Asthma training
We continue to work closely with our Primary Schools and it was fabulous to have hosted all the Grade 6 students at Essendon North Primary School over two days where they had workshops with our staff in Arts/Technologies and completed their classes in the South Portables.
Additionally, our band performed at the Aberfeldie Primary School Centenary Fete.
The 2026 Year 6-7 Orientation is in full swing with a fabulous turnout at our Year 7 Information Evening which provided our families with awareness of the opportunities and supports for our students at Buckley Park College. It was wonderful for our staff and I to connect with students/families. Also, it provided the first opportunity for our 2026 Year 7 cohort to connect.
On 9 December 2025, we hosted our Year 7 students and introduced them to their 2026 Home Groups. This gave students the opportunity to build new friendships, be introduced to some of their teachers and participate in diverse transition activities. It was fantastic to have our incoming Principal, Tegan to welcome and work with our students on the day.
Our Year 7 and 8 students will celebrate the end of the school year on Activities Days. This includes both a Year 7 and 8 End of Year Celebration as well as our Year 8 students going to Fun Fields and Year 7 excursion to the zoo.
Upcoming Events
On Tuesday 16 December 2025, we will be celebrating as a community the efforts, successes, and achievements of our Year 7-12 students across the college in person at our End of Year Awards at Clocktower Theatre. We are looking forward to receiving the 2025 VCE Results and to be able to celebrate the successes further our Year 12 achievements.
2026 Annual Implementation Plan (AIP)
The college 2026 draft AIP which outlines the college approach to ensuring our students learning, and wellbeing is supported as well as the college community feels connected to the college. The college aims to refine the Year 7/8 literacy/numeracy program and refine the enrichments programs in the college. 2026 will also see the first cohort of our STEAM academy students commencing.
Our Goals in 2026 AIP include:
Teaching and Learning: To maximise and extend learning growth for every student
Deepen the capacity of all staff to embed pedagogy and evidence-based practice
Strengthen the capacity of staff to understand the learning needs of each student Wellbeing/Engagement: To strengthen social awareness and self-regulation for all students Deepen and strengthen strategies to support social and emotional wellbeing
Strengthen and embed strategies to improve student connectedness and build school pride
Staff Opinion Survey Data
Our Staff Opinion Survey reflected positive data in comparison to the State, especially in the Teaching and Learning Domains.
- Practice Improvement
- Use Pedagogical Model – 76%
- Timetabled Meetings to Support collaboration – 72%
- Professional Learning through Peer Observation – 50%
- Planning
- Collaborate to Plan Curriculum – 77%
Substantive Principal Class commencing 2026
With the increase in student numbers, increase number of DET priorities, focus on student wellbeing and additional requirements for the implementation of Disability Inclusion which has had some additional resources provided, the college has appointed an additional Acting Assistant Principal increasing the Principal Class to four members.
In 2025, I’m delighted to confirm:
- Principal - Tegan Knuckey
- Assistant Principal – Teaching and Learning: Craig Dunstan
- Assistant Principal – Education Inclusion and Staff Development: Renee Colbey
- Assistant Principal – Student Engagement and Wellbeing: Paul Faci

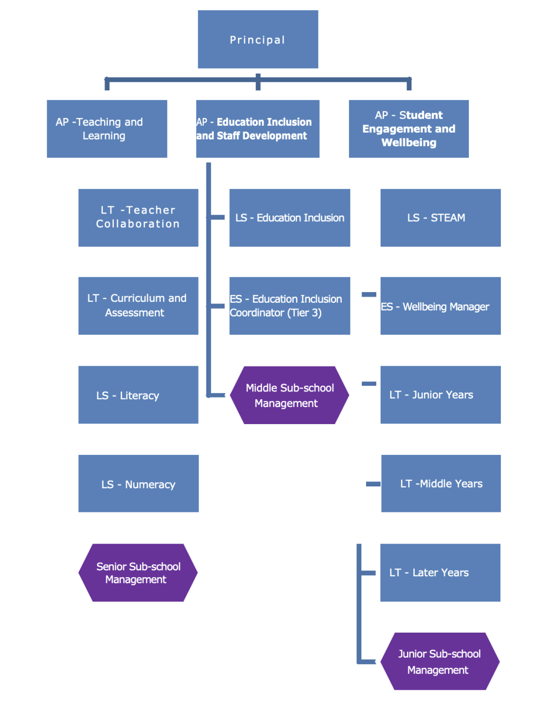
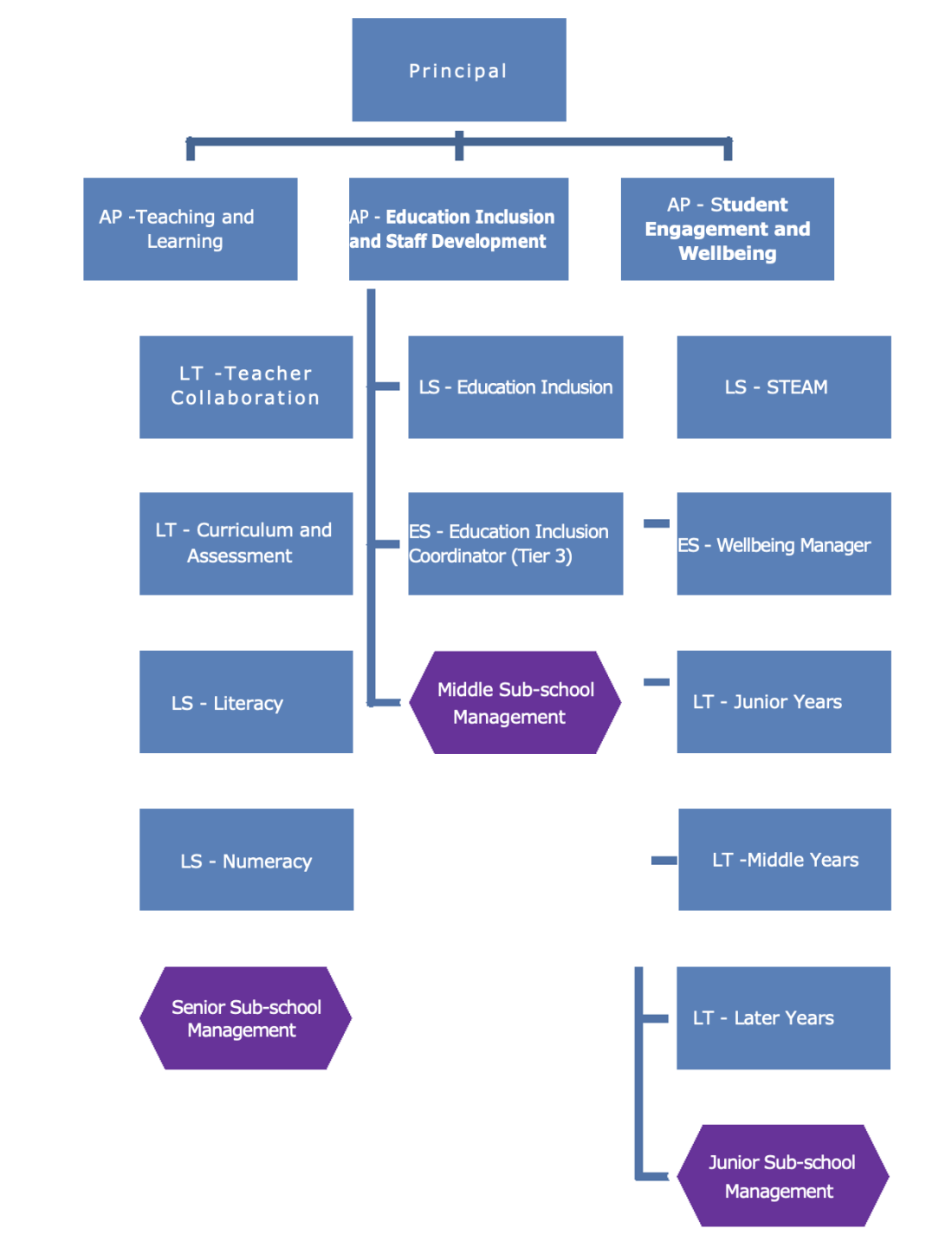
2026 School Improvement Team (SIT) Structure
Staff Farewell
I wish to thank the services of the following staff who will be retiring or concluding at the college at
the end of the year:
- Emily Russell
- Henry Nguyen
- Rodney Dungan
- Danielle Marum
- Casey Wighton
Also we thank the following staff who have supported the college this year on short term contracts:
- Stefan Popescu
I wish them all well for their future endeavors.
Thanks
I wish to thank every staff member on their work throughout 2025. This has ensured that our students have been supported so they reach their personal excellence. The college is staffed ready to commence in 2026 school year with two job posts waiting to close due to no suitable applicants. I want to highlight the work of the Leadership Team who have continued to progress our work outlined in the 2025 AIP and met the majority of our targets.
On a personal note, I wish to thank especially Craig and Paul for their support, feedback, and leadership. I want to thank School Council, staff, families and students for your support of my work in the strategic direction of the college.
It has been a pleasure meeting and working with Tegan over the last fortnight to ensure a positive transition and I was delighted that she had the opportunity to meet the staff team over three separate days.
After six years as Principal of Buckley Park College, I am deeply grateful for the privilege of leading this remarkable community. Together, we have strengthened student wellbeing, expanded learning opportunities, acquired capital works funding/facilities funding and continued to build a culture of high expectations, academic emphasis, with year on year improved results over the last four years. None of this would have been possible without the dedication of our staff, the support of our families, and the thoughtful guidance of our School Council. I am proud of what we have achieved together and confident that the school is well positioned for its next chapter under Tegan’s stewardship. Thank you for your trust, your partnership, and your commitment to ensuring that every student thrives.
As we move into the summer break, I wish every member of the Buckley Park College community an enjoyable and safe holiday. 2026 will be a year of finalising the work we commenced in 2025 so we can evaluate the effectiveness of our initiatives and be ready for the upcoming school review to develop the next School Strategic Plan. The college will also see the fruits of our labour as we commence the implementation phase of our STEAM academy welcoming the first cohort in 2026.
Harold, Craig and Paul
Principal Team

















